一次性讲清:意大利公司注册‼️

一次性讲清:意大利公司注册‼️











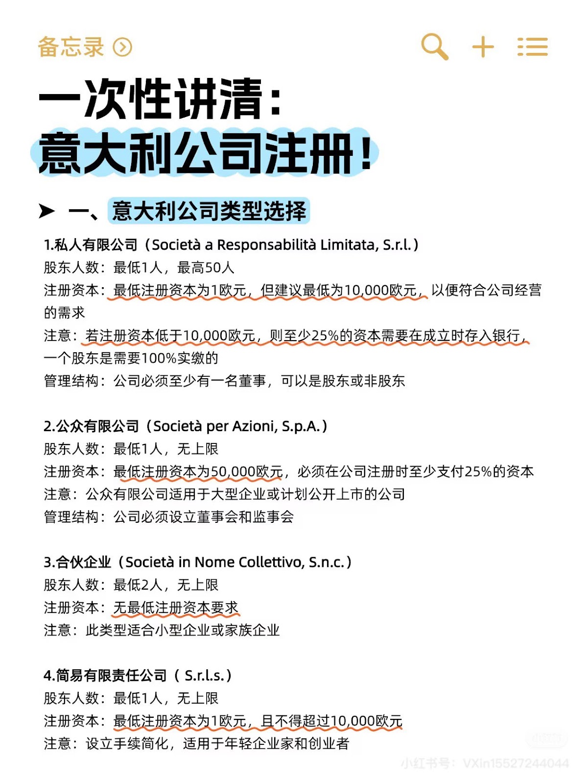
1⃣️意大利公司类型选择
1.私人有限公司(Società aResponsabilità Limitata,s.r.l.)
🎈股东人数:最低1人,最高50人
🎈注册资本:最低注册资本为1欧元,但建议最低为10,000欧元,以便符合公司经营的需求
🎈注意:若注册资本低于10,000欧元,则至少25%的资本需要在成立时存入银行,一个股东是需要100%实缴的
🎈管理结构:公司必须至少有一名董事,可以是股东或非股东


2.公众有限公司(Società per Azioni, s.p.A.)
🎈股东人数:最低1人,无上限
🎈注册资本:最低注册资本为50,000欧元,必须在公司注册时至少支付25%的资本
🎈注意:公众有限公司适用于大型企业或计划公开上市的公司管理结构:公司必须设立董事会和监事会


3.合伙企业(Societàin Nome collettivo, s.n.c.)
🎈股东人数:最低2人,无上限
🎈注册资本:无最低注册资本要求
🎈注意:此类型适合小型企业或家族企业


4.简易有限责任公司( S.r.l.s.)
🎈股东人数:最低1人,无上限
🎈注册资本:最低注册资本为1欧元,且不得超过10,000欧元
🎈注意:设立手续简化,适用于年轻企业家和创业者


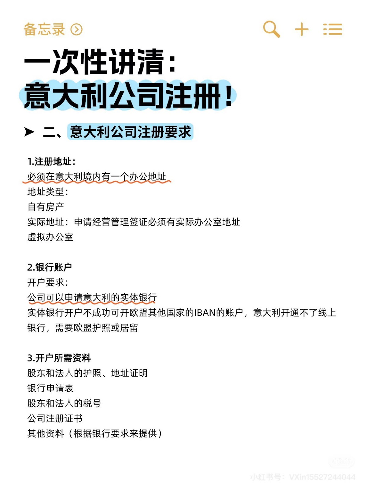
2⃣️意大利公司注册要求

1.注册地址:
必须在意大利境内有一个办公地址
地址类型:
自有房产
实际地址:申请经营管理签证必须有实际办公室地址
虚拟办公室

2.银行账户
开户要求:
公司可以申请意大利的实体银行
实体银行开户不成功可开欧盟其他国家的IBAN的账户,意大利开通不了线上银行,需要欧盟护照或居留

3.开户所需资料
股东和法人的护照、地址证明
银行申请表
股东和法人的税号
公司注册证书
其他资料(根据银行要求来提供)

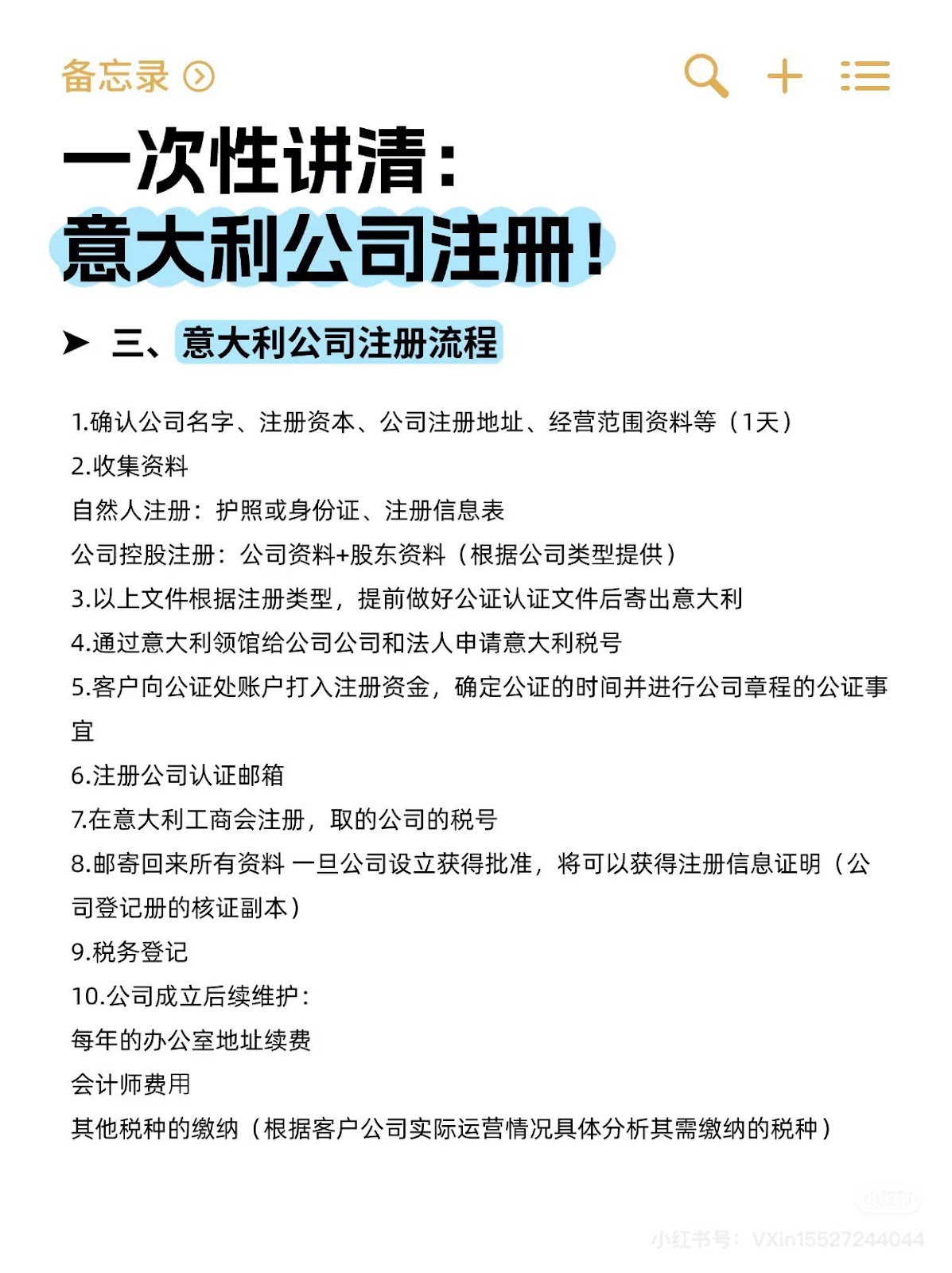
3⃣️意大利公司注册流程
1.确认公司名字、注册资本、公司注册地址、经营范围资料等(1天)
2.收集资料
自然人注册:护照或身份证、注册信息表
公司控股注册:公司资料+股东资料(根据公司类型提供)
3.以上文件根据注册类型,提前做好公证认证文件后寄出意大利
4.通过意大利领馆给公司公司和法人申请意大利税号5.客户向公证处账户打入注册资金,确定公证的时间并进行公司章程的公证事宜
6.注册公司认证邮箱
7.在意大利工商会注册,取的公司的税号
8.邮寄回来所有资料 一旦公司设立获得批准,将可以获得注册信息证明(公司登记册的核证副本)
9.税务登记
10.公司成立后续维护:

每年的办公室地址续费
会计师费用

其他税种的缴纳

#意大利 #意大利公司 #意大利公司注册 #注册意大利公司 #海外公司注册 #跨境电商

发表评论

0 评论